南京市人民政府
无障碍浏览
退出长者版
首页
政府信息公开
要闻动态
互动回应
南京概览
搜索
当前位置:
首页
>
长者版
>
政府信息公开
>
政府信息公开年报
>
政府工作部门
>
南京市商务局
南京市商务局
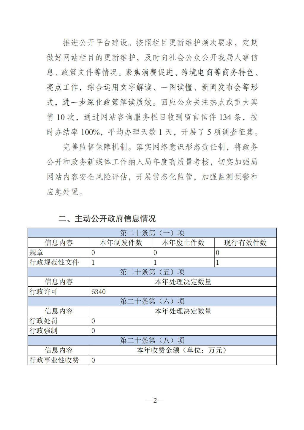
南京市商务局2023年政府信息公开工作年度报告
发布时间:2024-01-26 15:17 来源:南京市商务局
南京市人民政府
联系我们
|
网站地图
|
站群导航