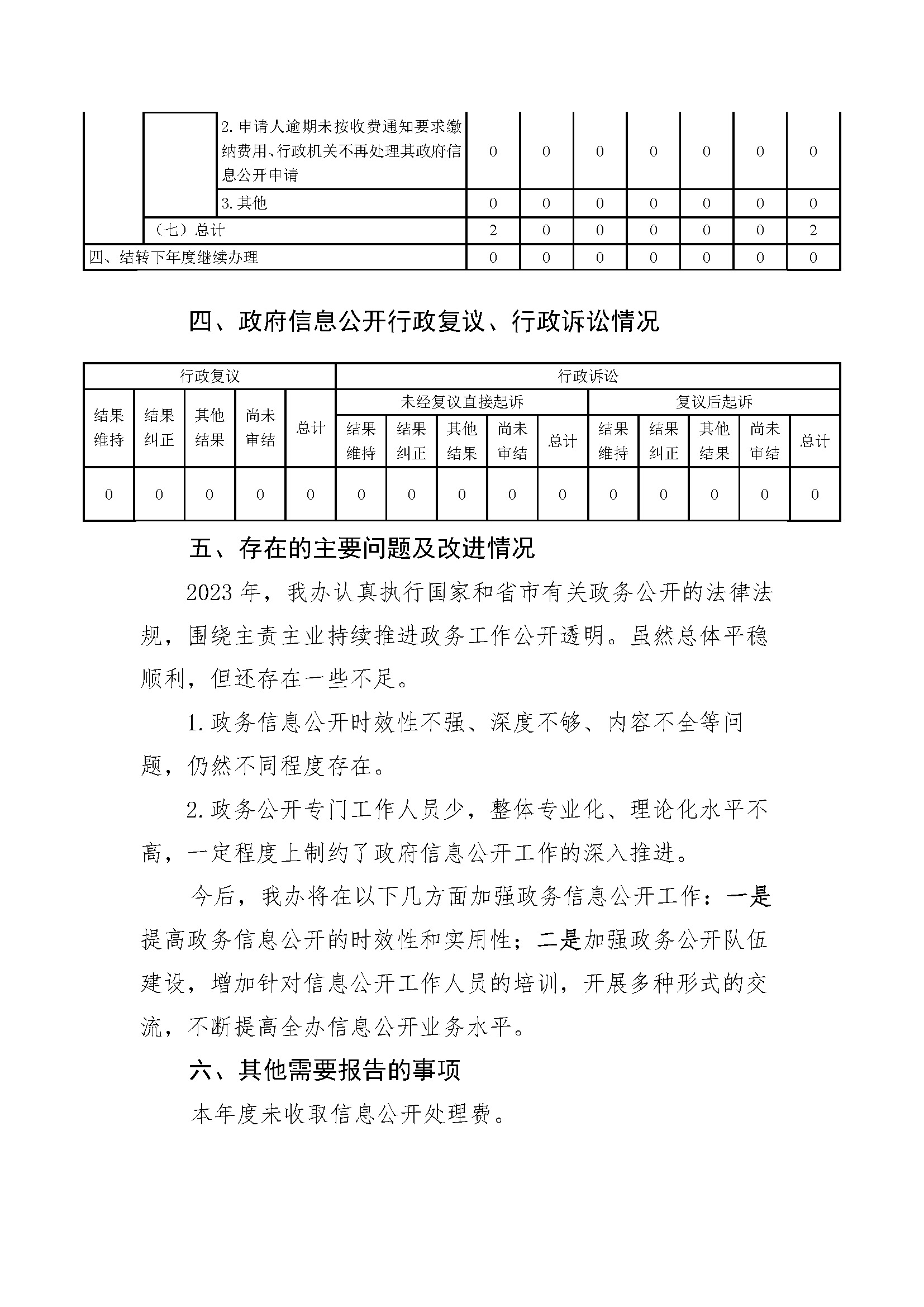
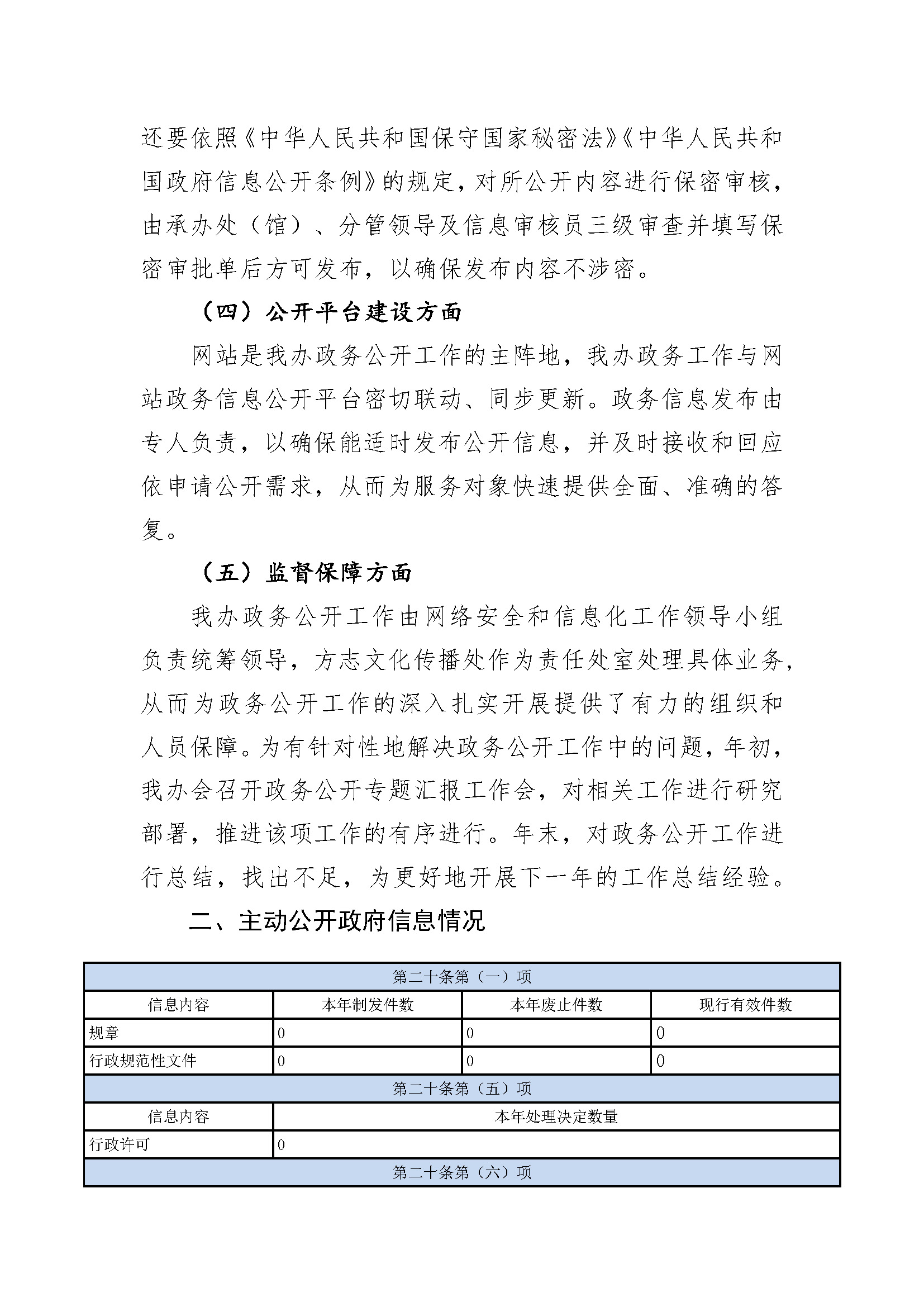
南京市人民政府
无障碍浏览
退出长者版
首页
政府信息公开
要闻动态
互动回应
南京概览
搜索
当前位置:
首页
>
长者版
>
政府信息公开
>
政府信息公开年报
>
市直属事业单位
>
南京市地方志编纂委员会办公室
南京市地方志编纂委员会办公室
南京市地方志办公室2023政府信息公开工作年度报告
发布时间:2024-01-05 21:48 来源:南京市地方志编纂委员会办公室
南京市人民政府
联系我们
|
网站地图
|
站群导航