来源:江苏省人民政府时间:2024-08-16 17:05:00阅读次数:显示稿件总访问量
苏政发〔2024〕65号
各市、县(市、区)人民政府,省各委办厅局,省各直属单位:
为贯彻落实《国务院关于进一步优化政务服务提升行政效能推动“高效办成一件事”的指导意见》(国发〔2024〕3号)精神,持续深化政务服务改革创新,促进政务服务标准化、规范化、便利化,坚持应需而变、数字支撑、高效响应,在更多领域更大范围实现“高效办成一件事”,进一步提升企业和群众获得感,结合我省实际,制定本实施意见。
一、总体要求
以习近平新时代中国特色社会主义思想为指导,全面贯彻落实党的二十大和二十届二中、三中全会精神,认真贯彻习近平总书记对江苏工作重要讲话重要指示精神,坚持问题导向和目标导向,从企业和群众视角出发,以“高效办成一件事”为牵引,注重改革引领和数字赋能双轮驱动,统筹发展和安全,推动线上线下融合发展,实现办事方式多元化、办事流程最优化、办事材料最简化、办事成本最小化,最大限度利企便民,在政务服务改革创新上走在前、做示范。
2024年,实现国务院部署的“一件事”落地见效,拓展完成省部署的“一件事”,健全“高效办成一件事”重点事项清单管理机制和常态化推进机制,推动线上线下政务服务能力整体提升;2025-2026年,在更多领域更大范围实施“高效办成一件事”,实现企业和群众更多高频、面广的“一件事”高效办理;到2027年,实现“高效办成一件事”覆盖企业和个人两个全生命周期重要阶段、重点事项,形成泛在可及、智慧便捷、公平普惠的高效政务服务体系,企业和群众办事满意度、获得感大幅跃升。
二、进一步全面深化政务服务改革
(一)深化政务服务体系建设。以推进“高效办成一件事”为牵引,完善政务服务职责体系和工作体系,强化各职能部门政务服务主体责任,建设与服务型政府相适应的高素质政务服务队伍。推动省、市、县、乡、村五级政务服务体系一体联动、高效运行。依托省一体化政务服务平台,推进线上线下各服务渠道标准统一、全面融合、服务同质,构建全时在线、渠道多元、一网通办的一体化政务服务体系。
(二)推进政务服务效能提升。严格执行政务服务事项清单管理制度,规范审批服务行为。推进关联事项集成办、容缺事项承诺办、异地事项跨域办、政策服务免申办,实现线上办事好办易办,线下办事就近便利。推动政务服务事项集成式一站式公开,让企业和群众事前准备清晰明了、事中进展实时掌握、事后结果及时获知。加强政策咨询服务工作,便利企业群众和政策执行机关更好地知晓政策、理解政策,保障政策全面准确执行。
(三)丰富拓展政务服务供给。推动政务服务向更多领域更多场景延伸,将与企业和群众生产生活密切相关的水电气热、网络通信等公用事业领域高频服务事项纳入政务服务中心、接入政务服务平台。集聚涉企服务资源,为经营主体提供法律、金融、人才、科创、国际贸易等服务。围绕“高效办成一件事”,增加为企服务新应用,丰富涉企服务“一类事”场景。推进“省内通办”“跨省通办”,探索“高效办成一件事”在长三角一体化发展中的场景和应用。为外资企业和外籍人士平等提供友好便捷、公平透明的政务服务,助力打造国际化营商环境。
三、推进“一门一网一线”深度融合
(四)线下办事“只进一门”。充实完善政务服务中心,做优线下政务服务主渠道,提供亲和力亲民性强的政务服务。编制公布进驻事项负面清单,除特殊情形外,政务服务事项均应纳入政务服务中心集中办理,严禁“明进暗不进”。深化综合服务窗口改革,按照事项集中、业务趋同、职能相近原则推进窗口整合,提供“一件事一次办”“一类事一站办”服务。建强便民服务中心(站),统筹资源建设便民服务点,提升基层政务服务质效。
(五)线上办事“一网通办”。推动更多事项网上办、掌上办、一次办,实现从网上可办向好办易办转变。坚持省级统筹,建设“高效办成一件事”统一受理端,实现“一次提交”办事申请、“多端获取”办理结果。设立“高效办成一件事”服务专区,集中提供政策咨询、主题问答、办理服务。各设区市、省各有关部门要加快整合本地区本系统政务服务业务系统与省一体化政务服务平台对接联通,推动条块系统更好融合互通,服务支撑“一网通办”。编制并动态更新标准应用清单,推动更多高频政务服务接入“苏服办”移动端。丰富拓展“苏服码”场景应用,持续推进卡、码、证数据互通和服务融合,探索多卡合一、多码合一,以“码上办”推动服务“马上办”。
(六)企业群众诉求“一线应答”。建设完善江苏12345热线“民声智慧听”一体化平台,实现省和13个设区市12345热线一个平台、统一服务。深化政务服务热线归并优化工作,推动12345成为企业和群众诉求主入口。建立健全“接诉即办”机制,开展线上专业人工帮办指导服务,实现咨询类诉求在线快速答复。深化12345与110高效对接联动。持续打造“热线百科”“晓苏”政策问答台,提供“一站式”热线服务。推动政府工作人员解读政策,增强咨询解答的权威性、针对性。
(七)服务渠道“一体融合”。推动江苏政务服务网“一网”、政务服务中心“一门”、12345热线“一线”有机融合、业务衔接、服务贯通。加快推进政务服务网、移动端、自助终端和办事窗口等渠道用户统一、数据同源、功能互补、服务同效。创新建立12345热线“民声接听员进大厅”机制,协同职能部门现场答复企业和群众办事服务诉求。健全线上线下帮办代办服务体系,提供线上高频服务事项专业人工帮办代办,优化线下帮办代办工作机制,推行网格员和代办员“两员融合”服务模式,为老年人、残疾人等特殊群体提供陪同办、代理办、优先办等服务。
四、着力提升政务服务质效
(八)持续优化重点事项服务效能。依托“高效办成一件事”统一受理端,通过省数字政府政务中台数据流转,实现审批业务跨部门、跨层级、跨地区敏捷打通,线上收件、后台流转、进度查询等功能敏捷提供,压缩申请材料,优化办事流程。强化“高效办成一件事”清单管理,对照国务院和省确定的重点事项任务,逐年优化提升一批、集中攻坚一批、主动拓展一批,滚动实施、压茬推进。
(九)推动政务数据共享直达基层。加强一体化政务大数据体系建设,持续完善全省政务大数据平台,形成企业和个人两个全生命周期“一企一档”“一人一档”,打造政务数据统一展示、统一申请、统一调度、统一服务的总门户。对接国家平台数据直达系统和省级部门业务系统,联通设区市公共数据平台,形成上下贯通、横向到边、纵向到底的“苏在线”数据直达基层体系。打造数据直达专区,为基层提供数源服务。建立数据供需对接机制,对提出的数据需求,数据供给部门及时响应,合法合规予以满足。以需求为牵引,推动数据源头直供、实时在线,进一步畅通业务流、数据流。
(十)打造“一企来办”综合服务体系。构建省市贯通、一体服务的“一企来办”企业综合服务平台。推动“高效办成一件事”涉企重点事项接入“一企来办”平台。依托新技术优化政策“点对点”推送,推动惠企政策精准直达企业。建立省级惠企财政资金直达快享机制,推动财政惠企资金应纳尽纳、上线兑付。优化“苏税援”涉税专业服务、政府采购、公共资源交易、中介超市等服务应用。贯通“一企来办”线上线下服务渠道,集聚政务服务大厅涉企资源,提供与线上平台标准统一、数据互通的优质服务。
(十一)推进基层高频事项“一平台办理”。在全省乡镇(街道)推进实施基层高频事项“一平台办理”,将社保、医保、民政、卫健、税务等基层高频办理事项统一接入政务服务平台,基层工作人员登录一个平台,即可办理高频政务服务,实现基层一个窗口、全科服务,提高办事效率,减轻基层负担。推动县域政务服务窗口工作人员一体化管理,支持有条件的地区统一配备、管理便民服务中心(站)窗口工作人员。
五、全面强化政务服务数字赋能
(十二)加强综合应用支撑。依托省统一身份认证系统,逐步整合各地各部门原有身份认证系统,建立健全全省统一用户体系。建设全省公共服务电子印章平台,利用公安部门实体印章印模数据,便利经营主体电子印章在线生成。深化电子证照数据共享应用,推动电子证照跨地区跨部门互通互认和扩大应用领域,原则上政府部门核发的材料免于提交、能够通过数据共享核验的事项免于提交证明材料、能够提供电子证照的免于提交实体证照。
(十三)更加注重服务运营。建立健全平台运营管理体系,探索新型长效运营机制。根据企业和群众需要,持续开展内容更新、渠道优化、场景拓展、推广推介,做细做优高频服务和特色服务。加强定期巡检和动态监测,推动业务规程改进、平台功能迭代、服务方式创新。筑牢基础设施底座,构建统一高效的全省政务“一朵云”和新一代电子政务外网,支撑各地各部门开展系统集成和业务应用系统建设。完善省数字政府政务中台功能,优化升级业务中台、数据中台、技术中台和服务调度门户,推动数据资源、能力组件按需获取。推进数字资源统一管理,支撑“一件事”高效办理。
(十四)强化新技术全流程应用。按照成熟稳定、适度超前的原则,探索开展大数据、人工智能、区块链等新技术应用,积极运用大模型技术赋能政务服务。优化智能推荐、智能搜索、智能预填、智能预审、智能导办等服务,推动实现更多高频服务事项高效办理。提高“智慧晓苏”意图识别和精准回答能力。及时对新技术赋能的效果、安全性等进行评估,对新技术创新应用成果复制推广。
(十五)筑牢数据安全保障。围绕“高效办成一件事”,建立健全数据安全保障及协同机制。加强政务数据全生命周期安全防护,强化政务服务和数据共享利用中的个人隐私、商业秘密保护。明确各方安全运维边界,严格数据处理的合规管控,落实外包单位的安全责任,完善数据备份、监测预警、应急处置等安全运维运营工作机制,确保网络和数据安全。
六、加强政务服务制度标准供给
(十六)健全政务服务制度规范。发挥法治引领和保障作用,推动省级层面政务服务领域立法工作。及时清理和修订完善与政务服务改革、“高效办成一件事”不相适应的政府规章、行政规范性文件。强化相关业务领域制度保障,破解政务服务创新的制度障碍。完善数字化应用配套政策,保障电子证照和政务数据高效共享应用、电子档案单套归档等法律效力。
(十七)发挥标准引领示范作用。加强政务服务标准总体设计,制定完善政务服务效能提升标准规范。健全政务服务事项基础标准,完善政务服务事项基本目录和政务数据目录,推动事项受理条件、服务对象、办理流程、申请材料、法定办结时限等在全省范围内统一。编制集成办理“一件事”工作指引和办事指南,完善跨区域办事业务标准和操作规程。加强政务服务场所建设标准规范制定,促进政务服务标准化规范化运行。
七、实施保障
(十八)加强组织实施。各设区市、省各有关部门要把“高效办成一件事”作为进一步全面深化政务服务改革、提升行政效能的重要抓手,精心组织实施。省数据局负责统筹组织协调,省级牵头部门、责任部门加强业务联动和协同配合。对列入国务院和省重点事项清单的“一件事”,省级牵头部门要会同责任部门研究制定实施方案,明确目标任务、改革措施和职责分工。要强化政策、资金等支持保障。
(十九)突出工作实效。把增强企业和群众获得感作为推进“高效办成一件事”的出发点和落脚点,聚焦企业和群众的急难愁盼,履职担当、攻坚克难,积极作为、务求实效。对国务院下达我省集中攻关和创新示范的“一件事”,高标准、高质量组织实施。开展“我陪群众走流程”“政务服务体验员”等活动,充分利用12345热线、政务服务“好差评”及第三方机构等渠道,及时发现企业和群众办事堵点难点问题,切实加以解决。
(二十)注重宣传推广。各设区市、省各有关部门要采取多种形式,加大“高效办成一件事”宣传力度,充分调动各方面的积极性、主动性和创造力,增强工作合力,形成良好氛围。积极组织政策制定部门和专家开展政策解读,提高“高效办成一件事”的知晓度、覆盖面。及时总结行之有效的创新经验做法,在全省范围内复制推广,实现“一地创新、多地复用”。
附件:1.国务院部署的“高效办成一件事”2024年度重点事项清单
2.国务院部署的“高效办成一件事”2024年度新一批重点事项清单
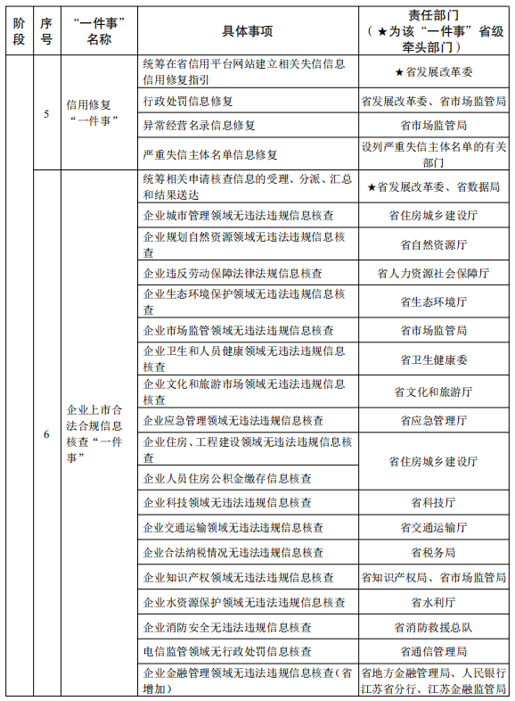
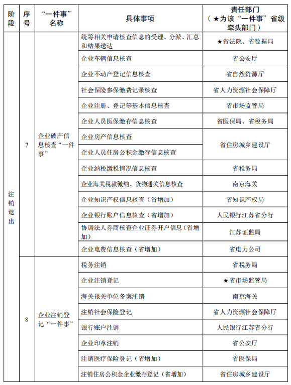
3.省部署的“高效办成一件事”2024年度重点事项清单
江苏省人民政府
2024年8月9日
(此件公开发布)











